🚨هشدار! این نقشه آسانسور هیدرولیک “مغز” داره! شاهکار پنهان “رضا برقی” که صنعت رو متحول میکنه!🚨 (محتوای اختصاصی الکتروتیک
مقدمه: یه رازی رو بهتون بگم؟ آسانسورها هم “هوش” دارن، اونم از نوع ایرانیش!
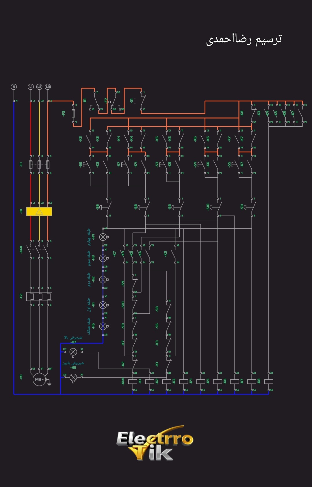
تا حالا فکر کردین یه آسانسور کارگاهی چقدر میتونه هوشمند، ایمن و بهینه باشه؟ اگه جوابتون “زیاد نه!”، آماده باشید تا نظرتون ۱۸۰ درجه عوض بشه! امروز قراره شما رو با یه قطعه هنری مهندسی آشنا کنیم؛ نه یه نقاشی، نه یه مجسمه، بلکه “نقشه فرمان و قدرت یک آسانسور هیدرولیک کارگاهی ۵ طبقه” که تیم جادوگر الکتروتیک با نبوغ “رضا برقی” (همون مهندس رضا احمدی خودمون!) خلقش کرده. این نقشه فقط یه سری خط و نقطه نیست، بلکه یه سمفونی تمامعیار از دقت، ایمنی و بهینهسازیِ که قراره معیارهای صنعت رو جابجا کنه!

چرا این نقشه آسانسور هیدرولیک، رسماً یه «شاهکار مغز متفکرانه» است؟
شاید با دیدن این نقشه فکر کنید “خب، یه نقشه برقیه دیگه!”، اما سخت در اشتباهید! این یه اثر هنریه که تو تار و پودش، سالها تجربه، دانش بینظیر و یه عالمه خلاقیت خوابیده. این طراحی، فراتر از انتظارات ما از یه سیستم آسانسوره. بیاید با هم پرده از اسرار این اعجوبه برداریم:

۱. قلب تپنده و مغز متفکر: وقتی “بالا” و “پایین” رفتن یه “رقص هماهنگ” میشه!
آسانسور هیدرولیک ما با یه پمپ قدرتمند و شیرهای برقی کار میکنه. اما تفاوت اصلی کجاست؟ تو رقص هماهنگ و هوشمندی که بین این اجزا وجود داره:
پرواز به سمت بالا (صعود): دکمه طبقه بالاتر رو فشار میدی، چی میشه؟ سیستم ما (که یه نابغه کوچولوئه!) سریع پمپ هیدرولیک رو بیدار میکنه و همزمان شیر برقی “بالا” رو باز میکنه. روغن با فشار وارد جک میشه و کابین مثل یه پری، نرم و قدرتمند به سمت بالا اوج میگیره. به محض رسیدن به مقصد؟ یه “میکروسوئیچ” دقیق و حرفهای، برق رو قطع میکنه و پمپ و شیر برقی همزمان به خواب میرن و کابین توی جای خودش میخکوب میشه. عین یه فرود دقیق هواپیما!
سقوط آزاد کنترلشده (نزول): و اینجا، جادوی “رضا برقی” تازه شروع میشه! اگه کابین بالاست و شما دکمه طبقه پایینتر رو فشار میدید، لازم نیست پمپ بیچاره دوباره به خودش زحمت بده! فقط شیر برقی “پایین” فعال میشه و مسیر برگشت روغن به مخزن باز میشه. روغن از جک تخلیه میشه و کابین با گرانش زمین، اما با کنترلی بینظیر، به سمت پایین سر میخوره. دقیقاً مثل یه چترباز حرفهای که با دقت فرود میاد! میکروسوئیچ مربوطه هم دوباره کار خودش رو میکنه و کابین رو توی نقطه دلخواه شما متوقف میکنه. اینو بهش میگن “بهینهسازی حداکثری”!
۲. امنیت فِوقِفوقفوقالعاده و هوشمندی در جزئیات: “آسانسور ما فکر میکنه!”
چیزی که این نقشه رو از بقیه متمایز میکنه، وسواس الکتروتیک روی هوشمندی و ایمنیه. جزئیات این طراحی، آدم رو شگفتزده میکنه:
فناوری “هیچکس حق نداره دخالت کنه!”: امنیت در بالاترین سطح! بزرگترین کابوس تو سیستمهای آسانسور چیه؟ تداخل فرمانها! اما الکتروتیک یه راه حل “فوقِ خلاقانه” پیدا کرده: با استفاده از “مدارهای قفلکننده” (Interlock)، این مشکل رو از ریشه حل کرده. یعنی وقتی آسانسور داره حرکت میکنه، اگه شما دکمه طبقه دیگه رو هم فشار بدی، انگار نه انگار! فرمانت عمل نمیکنه! این یعنی “ایمنی مطلق” و جلوگیری از هرگونه خطای انسانی یا سیستمی. تصور کن یه نگهبان نامرئی که همیشه حواسش به ایمنیه!
یه کلید، دو فرمان: از این بهینهتر؟! فرض کن با یه دکمه هم بتونی آسانسور رو بفرستی بالا، هم بیاری پایین؟ شوخی نیست، واقعیه! توی این طراحی، همون دکمه استارتی که کابین رو بالا میبره، میتونه بیارتش پایین! این قابلیت “هوشمندانه”، نه تنها پیچیدگی پنل فرمان رو کم کرده، بلکه تجربه کاربری رو به طرز دیوانهواری سادهتر و لذتبخشتر کرده.
معجزه “۸ رله” رضا برقی: حیرتانگیزه که این سیستم پیچیده برای کنترل ۵ طبقه، فقط با “یک کنتاکتور اصلی و هشت رله” طراحی شده! این عدد، یه گواهیه محکم بر تبحر و استادی طراحان الکتروتیک در بهینهسازی مدار و استفاده حداقلی از قطعات برای رسیدن به حداکثر کارایی و ایمنی. فکرشو بکنید: ۸ رله، ۵ طبقه! این یعنی هزینههای کمتر، پیچیدگی کمتر و قابلیت اطمینان بیشتر! این دیگه یه طراحی نیست، یه “جادوی مهندسیه”!
چرا الکتروتیک و “رضا برقی” رو باید جدی گرفت؟ آینده صنعت برق ایران از همین جا شروع میشه!
این نقشه فقط یه نقشه فنی نیست، یه “بیانیه” است! بیانیه توانمندی و دیدگاه عمیق مهندسان ایرانی. تیم الکتروتیک و به خصوص مهندس رضا احمدی (رضا برقی)، با چنین رویکردی نه تنها به نیازهای الان صنعت جواب میدن، بلکه با تربیت متخصصهایی با این سطح از نبوغ و خلاقیت، دارن آینده صنعت برق ایران رو از نو مینویسن.

اگه دنبال راهحلهای نوین، ایمن و بهینه توی حوزه برق صنعتی، اتوماسیون، آسانسورها و بالابرهای هیدرولیک هستید، آموزشهای الکتروتیک و پروژههای بینظیری که تیم “رضا برقی” اجرا کرده، قطبنمای مسیر شماست