میخواهیم یک مکعب را به کره تبدیل کنیم.
اگر تنظیمات بلندر تغییر داده نشده باشد؛ با باز کردن بلندر با چنین صحنهای مواجه میشویم:

روی مکعب کلیک کنی(وقتی روی آن کلیک میکنید دور آن نارنجی میشود):

مکعب را انتخاب کنید (دور مکعب نارنجی باشد) 🟧.
حالا روی Modifiers کلیک کنید و مراحل را طبق تصاویر زیر پیش ببرید و تا به مکعبمان انحنا بدهیم ⚪:

روی subdivision surface کلیک کنید:

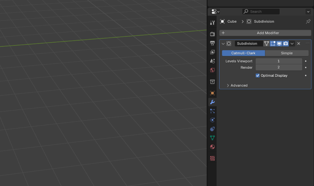
یک subdivision surface ایجاد شد:

هر دو عدد آن (Levels Viewport و Render) را به عدد سه تغییر دهید:

تفاوت قبل و بعد از subdivision surface:

مکعبمان که الان کره شده (البته نه یک کره خوب!)، انتخاب کنید (دورش باید چه رنگی باشد!؟ آفرین دقیقا) و کلیک راست کنید و گزینه Shade Smooth را انتخاب کنید تا کرهمان صاف و صیقلی شود:

این شما و این کره ما 🪄، دیدید چطور از یک مکعب میتوان کره ساخت:

خوب دوستان دیدیم که چطور یک مکعب به کره تبدیل شد، ولی یک هشدار ⚠️، این تبدیل را دست کم نگیرید چون استفادههای زیادی در بلندر از آن میشود.
امیدوارم از آن لذت برده باشید. به امید بهترینها برای شما 🌈