اموزش برق صنعتی از مبتدی تا تخصصی همراه با الکتروتیک✓ نماد تفکر
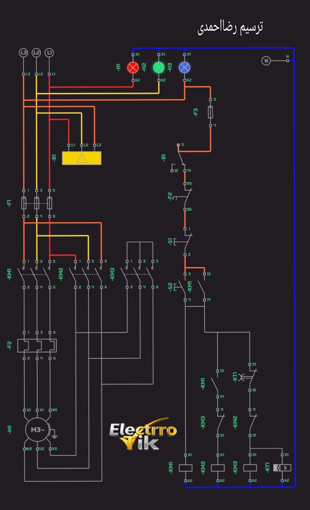
مدار قدرت ستاره-مثلث چیست؟(الکتروتیک
شاهکار راهاندازی موتور سهفاز صنعتی – کلید ورود به پروژههای بزرگ برق با نقشهای دقیق و حرفهای
اگر به دنبال درخشیدن و دیدهشدن میان متخصصان برق صنعتی هستی، این محتوا عصارۀ تجربه و دانش بازار کار است؛ یک بررسی صفر تا صد از مدار قدرت ستاره-مثلث با جزئیات تحلیلی،
مدار قدرت ستاره-مثلث چیست؟

مدار قدرت ستاره-مثلث (Star-Delta Power Circuit) شاهکلید هر تابلو برق صنعتی برای راهاندازی ایمن و استاندارد الکتروموتورهای سهفاز با توان بالا است؛ ترفندی که موج جریان اولیه را کاهش میدهد، عمر تجهیزات را حفظ میکند و هزینههای تعمیر و انرژی را به حداقل میرساند.
ساختار و عملکرد مرحلهبهمرحله (طبق نقشه):
ورودی سهفاز (L1، L2، L3):
برق از شبکه وارد شده و بعد از عبور از فیوزها، به سه کنتاکتور اصلی توزیع میشود.
کنتاکتور اصلی (KM1/Main Contactor):
با دریافت فرمان از مدار کنترل، هر سه فاز را به ترمینالهای U1، V1، W1 موتور میرساند؛ قلب مدار قدرت است.
کنتاکتور ستاره (KM3/Star):
همزمان با KM1 در لحظات ابتدایی فعال شده و سیمپیچهای انتهایی (U2، V2، W2) موتور را به هم متصل میکند. نتیجه؟
راهاندازی نرم در حالت ستاره (Y)
جریان عبوری به موتور تقریباً یکسوم حالت مستقیم، فشار اولیه شبکه و هزینهها به شدت کاهش مییابد.
انتقال از ستاره به مثلث:
پس از مدت زمان تعریفشده (توسط تایمر فرمان)، KM3 قطع و کنتاکتور مثلث (KM2/Delta) فعال میشود.
کنتاکتور مثلث (KM2/Delta):
اتصال انتهای سیمپیچها را مطابق آرایش مثلث برقرار کرده و موتور را وارد حالت توان کامل میکند.
حالا موتور بدون شوک و با ولتاژ کامل کار خواهد کرد.
بیمتال (Thermal Relay):
در مسیر یکی از فازها نصب است؛ حفاظت نهایی در صورت اضافهبار و جلوگیری از آسیب روتور و استاتور.
مزایای فنی و صنعتی مدار قدرت ستاره-مثلث
کاهش شدید جریان راهاندازی:
جلوگیری از پرشهای ناگهانی برق، کاهش افت ولتاژ و حفظ سلامت کابلکشی و تجهیزات کل شبکه.
افزایش طول عمر موتور:
حذف شوکهای اولیه و راهاندازی نرم
ایمنی و استاندارد بالا:
ترکیب سه کنتاکتور و بیمتال، موتورها و تابلو را در مقابل حوادث احتمالی بیمه میکند.
صرفهجویی اقتصادی:
امکان استفاده از تجهیزات ارزانتر و کمظرفیتتر (فیوز، کابل و...).
اجرای پروژههای صنعتی سنگین:
استاندارد تمامی کارخانهها، پمپها، کمپرسورها، نوار نقالههای بزرگ و خط تولیدهای سنگین
کاربردهای طلایی مدار قدرت ستاره-مثلث
راهاندازی انواع موتورهای سهفاز پرقدرت
خط تولید کارخانهها و مراکز صنعتی سنگین
کاربرد در پمپها، آسیابها، فشردهسازها، فنهای بزرگ و جرثقیلهای سقفی
کلیه پروژههای تابلوسازی برق صنعتی با استاندارد روز ایران و جهان
توضیح گام به گام و تصویری
آنالیز مزایا برپایه تجربه و صنعت واقعی
آموزش مدار قدرت ستاره مثلث
آنالیز نقشه برق صنعتی موتور سهفاز
راهاندازی نرم و حفاظت الکتروموتور قدرتمند
تابلوسازی صنعتی ستاره مثلث
کاربرد مدار ستاره مثلث در کارخانه و خط تولید
همین امروز دانش نقشه ستاره-مثلث را به مهارت تبدیل کن و در بازار کار بدرخش!
سوال یا تجربهای داشتی، زیر همین آموزش بنویس تا تخصصیترین پاسخ را دریافت کنی.
تابلو برق استاندارد—مدار ستاره-مثلث—رمز ورود تو به لیگ حرفهایهای صنعت!
پله نهایی موفقیت در برق صنعتی از مدار ستاره-مثلث میگذرد؛
فرصت رشدت را همین الان بساز
مطلبی دیگر از این انتشارات
جلسه نهم آموزش برق صنعتی الکتروتیک با تدریس رضا احمدی (رضا برقی)
مطلبی دیگر از این انتشارات
خلاصه طلایی آموزش برق صنعتی الکتروتیک
مطلبی دیگر از این انتشارات
جلسه اول نقشهخوانی برق صنعتی – آموزش گام به گام با نقشه واقعی