بذارید بهش فکر کنم. طبقهبندی مطالب در «انتشارات».
MCP در مقابل A2A: درک پروتکلهای زمینه برای سیستمهای هوش مصنوعی
این مقاله به بررسی و مقایسهی دو پروتکل مهم در مدیریت زمینه (Context) برای سیستمهای هوش مصنوعی میپردازد: پروتکل زمینهی مدل (Model Context Protocol - MCP) و پروتکل عامل به عامل (Agent-to-Agent - A2A). با پیچیدهتر شدن مدلهای هوش مصنوعی، به ویژه مدلهای زبانی بزرگ (Large Language Models - LLMs)، توانایی درک و حفظ زمینه در طول تعاملات برای ارائه پاسخهای منسجم و مفید اهمیت فزایندهای پیدا کرده است. رویکردهای سنتی مدیریت زمینه اغلب ناکارآمد و ناسازگار بودهاند. پروتکلهایی مانند MCP و A2A با ارائه چارچوبهای ساختاریافته برای مدیریت و تبادل اطلاعات زمینهای، به رفع این چالشها کمک کرده و امکان توسعهی برنامههای هوش مصنوعی پیچیدهتر، منسجمتر و توانمندتر را فراهم میکنند. این راهنما به تفصیل به بررسی MCP و A2A، اهداف، معماریها و کاربردهای واقعی آنها میپردازد.
در این مطلب ترجمهی بخش 1 تا 4 این مقاله را میخوانیم.

01. مقدمه
پروتکلهای استاندارد شده برای مدیریت زمینه، چارچوبهای ساختاریافتهای را برای مدیریت و تبادل اطلاعات زمینهای فراهم میکنند که امکان ایجاد برنامههای کاربردی هوش مصنوعی (AI) پیچیدهتر، منسجمتر و توانمندتر را میدهد.
با پیچیدهتر شدن مدلهای هوش مصنوعی، توانایی آنها در درک و حفظ زمینه در طول تعاملات به طور قابل توجهی بر سودمندی و قابلیت اطمینان آنها تأثیر میگذارد. این امر به ویژه در مورد مدلهای زبانی بزرگ (LLMs) صادق است که برای تولید پاسخهای منسجم، مرتبط و مفید به شدت به زمینه متکی هستند. رویکردهای سنتی برای مدیریت زمینه اغلب موقتی (ad hoc) و ناسازگار بودهاند، که منجر به اکوسیستمهای پراکندهای شده است که در آن هر برنامه زمینه را به روش خود مدیریت میکند. این پراکندگی چالشهایی را برای توسعهدهندگان ایجاد میکند، قابلیت همکاری (interoperability) بین سیستمها را محدود میکند و در نهایت پتانسیل برنامههای کاربردی هوش مصنوعی را محدود میسازد.

برای پرداختن به این چالشها، پروتکلهای استاندارد شده برای مدیریت زمینه پدیدار شدهاند. دو نمونه قابل توجه، پروتکل زمینهی مدل (MCP) و پروتکل عامل به عامل (A2A) هستند. این پروتکلها چارچوبهای ساختاریافتهای برای مدیریت و تبادل اطلاعات زمینهای فراهم میکنند و امکان ایجاد برنامههای هوش مصنوعی پیچیدهتر، منسجمتر و توانمندتر را میدهند.
این راهنمای جامع، هر دو پروتکل MCP و A2A، اهداف، معماریها و کاربردهای واقعی آنها را بررسی میکند. چه شما توسعهدهندهای باشید که به دنبال پیادهسازی این پروتکلها در پروژههای خود هستید، چه مدیر محصولی باشید که مزایای بالقوه آنها را ارزیابی میکنید، یا صرفاً در مورد آینده مدیریت زمینه هوش مصنوعی کنجکاو هستید، این راهنما درک کاملی از این فناوریهای مهم را به شما ارائه میدهد.
تا پایان این راهنما، شما موارد زیر را درک خواهید کرد:
- پروتکلهای MCP و A2A چه هستند و چرا اهمیت دارند
- مفاهیم اصلی و معماری هر پروتکل
- نحوه کارکرد داخلی این پروتکلها
- موارد استفاده و کاربردهای واقعی
- تفاوتهای کلیدی و جنبههای مکمل MCP و A2A
- جهتگیری آینده پروتکلهای زمینه در هوش مصنوعی
بیایید با بررسی اینکه پروتکل زمینهی مدل (MCP) چیست و چرا پیشرفت قابل توجهی در مدیریت زمینه هوش مصنوعی محسوب میشود، شروع کنیم.
02. پروتکل MCP چیست؟
پروتکل زمینهی مدل (MCP) یک پروتکل استاندارد شده است که برای مدیریت و تبادل دادههای زمینهای بین کلاینتها (clients) و مدلهای زبانی بزرگ (LLMs) طراحی شده است. این پروتکل یک چارچوب ساختاریافته برای مدیریت زمینه فراهم میکند، که شامل تاریخچه مکالمه (conversation history)، فراخوانیهای ابزار (tool calls)، وضعیتهای عامل (agent states) و سایر اطلاعات مورد نیاز برای تعاملات هوش مصنوعی منسجم و مؤثر است.
"پروتکل MCP به یک چالش اساسی در برنامههای کاربردی هوش مصنوعی میپردازد: چگونه زمینه را به روشی سازگار، قابل اعتماد و مقیاسپذیر (scalable) حفظ و ساختاربندی کنیم."
پروتکل MCP در هستهی خود به یک چالش اساسی در برنامههای کاربردی هوش مصنوعی میپردازد: چگونه زمینه را به روشی سازگار، قابل اعتماد و مقیاسپذیر حفظ و ساختاربندی کنیم. قبل از MCP، توسعهدهندگان مجبور بودند راهحلهای سفارشی برای مدیریت زمینه ایجاد کنند که منجر به رویکردهای پراکنده و قابلیت همکاری محدود بین سیستمها میشد.
جدول زیر اصطلاحات کلیدی MCP را تعریف میکند:

ویژگیهای کلیدی MCP:
- ساختار استاندارد شده: MCP یک قالب استاندارد برای اشیاء زمینه تعریف میکند که ایجاد، بهروزرسانی و تبادل زمینه بین اجزا را آسانتر میسازد.
- ادغام ابزار: این پروتکل شامل مکانیسمهایی برای تعریف ابزارها، انجام فراخوانیهای ابزار و پردازش پاسخهای ابزار به روشی سازگار است.
- مدیریت حافظه: MCP ساختارهایی برای حفظ تاریخچه مکالمه و سایر اشکال حافظه در طول تعاملات فراهم میکند.
- پشتیبانی از فراداده (Metadata): این پروتکل شامل پشتیبانی از فراداده است که اطلاعات اضافی در مورد زمینه و تعامل را ارائه میدهد.
- سریالسازی/دیسریالسازی (Serialization/Deserialization): MCP فرمتهای استانداردی را برای تبدیل اشیاء زمینه به و از فرمتهای سریالشده برای انتقال بین اجزا تعریف میکند.
توجه: MCP یک استاندارد در حال تکامل است
در حالی که این مقاله مروری بر مفاهیم و کاربردهای MCP ارائه میدهد، این پروتکل هنوز در حال تکامل است. برای اطلاع از بهروزترین مشخصات، مستندات رسمی را بررسی کنید.

03. چرا MCP اهمیت دارد؟
پروتکل زمینهی مدل چندین چالش حیاتی در توسعهی هوش مصنوعی را برطرف میکند و آن را به پیشرفتی قابل توجه هم برای توسعهدهندگان و هم برای کاربران برنامههای کاربردی هوش مصنوعی تبدیل میکند. درک این مزایا به توضیح اینکه چرا MCP در جامعه هوش مصنوعی مورد توجه قرار گرفته است کمک میکند.
مدیریت زمینه پیچیده
برنامههای کاربردی هوش مصنوعی مدرن اغلب شامل تعاملات پیچیدهای هستند که نیازمند حفظ انواع مختلف زمینه میباشند:
- تاریخچه مکالمه: ردیابی آنچه قبلاً گفته شده است برای حفظ گفتگوهای منسجم.
- ترجیحات و تنظیمات کاربر: به خاطر سپردن اطلاعات خاص کاربر برای شخصیسازی تعاملات.
- وضعیت وظیفه: پیگیری پیشرفت در وظایف یا گردشهای کاری چند مرحلهای.
- اطلاعات خارجی: گنجاندن دادهها از پایگاههای داده، APIها و سایر منابع.
- استفاده از ابزار: مدیریت تعاملات با ابزارها و خدمات خارجی.
پروتکل MCP یک روش ساختاریافته برای مدیریت همهی این انواع زمینه فراهم میکند و ساخت برنامههای کاربردی پیچیدهای را که میتوانند تعاملات منسجم و مفیدی را حفظ کنند، آسانتر میسازد.
استانداردسازی و قابلیت همکاری
قبل از MCP: چالشها
- پراکندگی: سیستمهای مختلف از رویکردهای ناسازگار برای مدیریت زمینه استفاده میکردند.
- تکرار تلاش: توسعهدهندگان بارها و بارها مشکلات مدیریت زمینه مشابهی را حل میکردند.
- چالشهای ادغام: دشواری در اتصال اجزای مختلف هوش مصنوعی به دلیل فرمتهای زمینه ناسازگار.
با MCP: مزایا
- اجزای قابل همکاری: بخشهای مختلف یک سیستم هوش مصنوعی میتوانند زمینه را به طور یکپارچه تبادل کنند.
- توسعه اکوسیستم: ابزارها و خدمات شخص ثالث میتوانند به راحتی با سیستمهای سازگار با MCP ادغام شوند.
- کاهش زمان توسعه: توسعهدهندگان میتوانند به جای اختراع مجدد مدیریت زمینه، بر ویژگیهای خاص برنامه تمرکز کنند.

ادغام ابزار
یکی از قدرتمندترین قابلیتهای سیستمهای هوش مصنوعی مدرن، توانایی آنها در استفاده از ابزارها و خدمات خارجی است. MCP این ادغام را از طریق رویکردهای استاندارد شده ساده میکند.

این رویکرد استاندارد شده برای ادغام ابزار، ساخت برنامههای کاربردی هوش مصنوعی را که میتوانند با دنیای خارج تعامل داشته باشند، به اطلاعات دسترسی پیدا کنند و از طرف کاربران اقداماتی را انجام دهند، آسانتر میکند.
بهبود تجربه کاربری
در نهایت، مزایای فنی MCP به بهبودهای ملموس در تجربه کاربری تبدیل میشود.
- تعاملات منسجمتر: سیستمهای هوش مصنوعی میتوانند زمینه را به طور مؤثرتری حفظ کنند، که منجر به مکالمات طبیعیتر و مفیدتر میشود.
- قابلیتهای پیشرفته: ادغام با ابزارها و خدمات خارجی، آنچه را که سیستمهای هوش مصنوعی میتوانند برای کاربران انجام دهند، گسترش میدهد.
- شخصیسازی: مدیریت بهتر زمینه امکان تجربیات شخصیسازیشدهتر بر اساس تاریخچه و ترجیحات کاربر را فراهم میکند.
- قابلیت اطمینان: رویکردهای استاندارد شده برای مدیریت زمینه، خطاها و ناسازگاریها را در رفتار هوش مصنوعی کاهش میدهد.
نکته کلیدی
با پرداختن به این چالشهای اساسی در توسعه هوش مصنوعی، MCP امکان ایجاد برنامههای کاربردی هوش مصنوعی پیچیدهتر، منسجمتر و توانمندتر را فراهم میکند که میتوانند نیازهای کاربران را بهتر برآورده سازند.
در بخش بعدی، مفاهیم اصلی MCP را با جزئیات بیشتری بررسی خواهیم کرد و درک عمیقتری از نحوه عملکرد پروتکل و اجزای آن ارائه خواهیم داد.
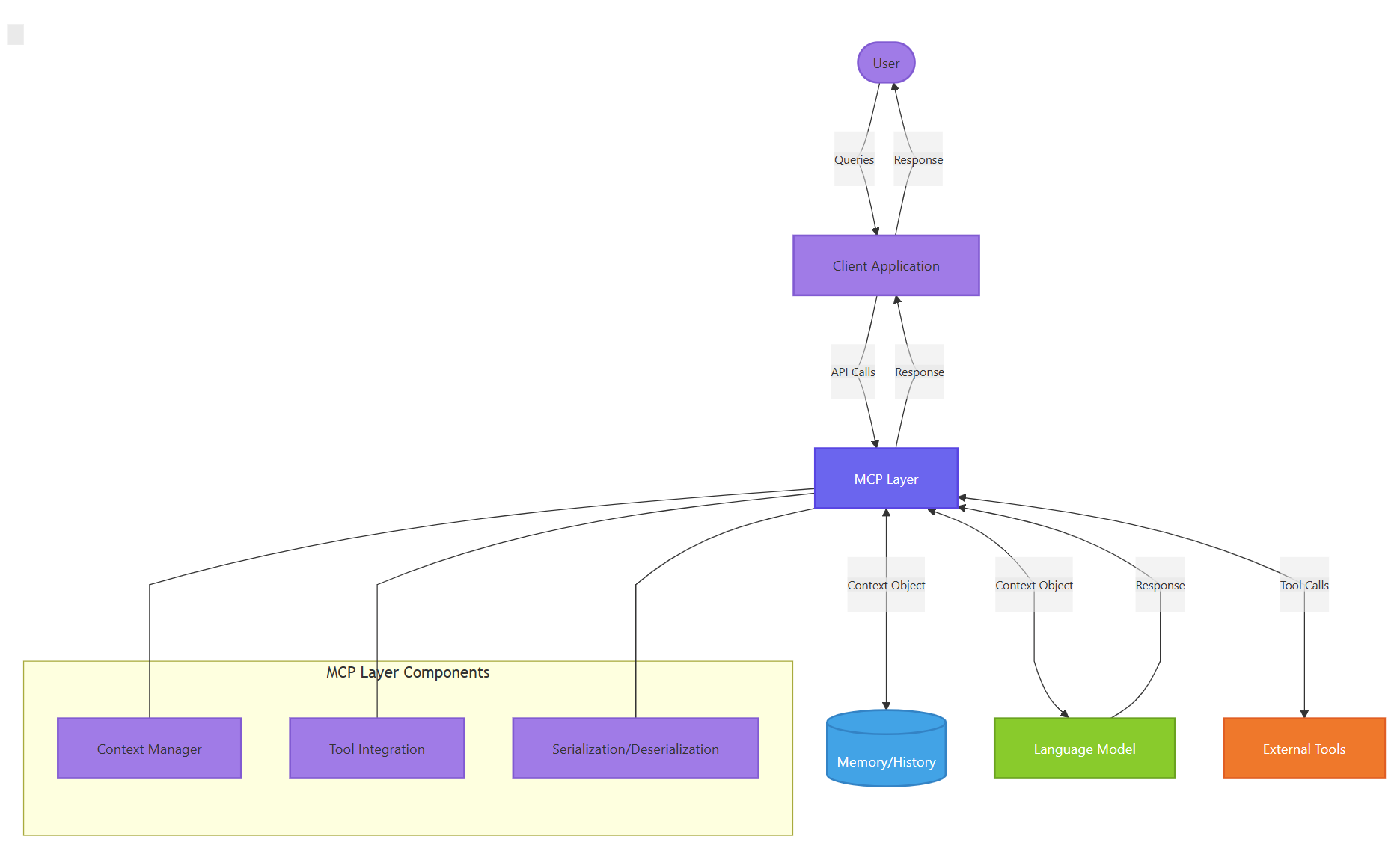
04. مفاهیم اصلی MCP
پروتکل زمینهی مدل (MCP) حول چندین مفهوم کلیدی ساخته شده است که با هم کار میکنند تا یک چارچوب جامع برای مدیریت زمینه فراهم کنند. درک این مفاهیم اصلی برای پیادهسازی و استفاده مؤثر از MCP در برنامههای کاربردی هوش مصنوعی ضروری است.
شیء زمینه (Context Object)
شیء زمینه عنصر مرکزی MCP است و به عنوان ظرفی (container) برای تمام اطلاعات مورد نیاز مدل هوش مصنوعی برای تولید پاسخهای مناسب عمل میکند.
- تعریف: یک شیء داده ساختاریافته که تمام زمینههای مرتبط برای یک تعامل هوش مصنوعی را کپسوله (encapsulate) میکند.
- هدف: اطلاعات مورد نیاز مدل هوش مصنوعی برای درک وضعیت فعلی مکالمه و تولید پاسخهای مرتبط را فراهم میکند.
- اجزا: شامل فراداده، تاریخچه/حافظه، ابزارها، منابع (resources) و پرامپت (prompt) فعلی است.
شیء زمینه به عنوان یک منبع واحد حقیقت (single source of truth) برای مدل هوش مصنوعی عمل میکند و تمام اطلاعاتی را که برای حفظ تعاملات منسجم و متناسب با زمینه نیاز دارد، در بر میگیرد.
زنجیرههای حافظه / رشتهها (Memory Chains / Threads)
تعریف و هدف
- تعریف: دنبالههای مرتب شده از پیامهای رد و بدل شده بین کاربر و هوش مصنوعی.
- هدف: هوش مصنوعی را قادر میسازد تا به بخشهای قبلی مکالمه ارجاع دهد و پیوستگی را حفظ کند.
- ساختار: معمولاً شامل محتوای پیام، مُهرهای زمانی (timestamps) و اطلاعات نقش (کاربر یا هوش مصنوعی) است.

{
"memory": {
"messages": [
{
"role": "system",
"content": "You are a helpful assistant."
},
{
"role": "user",
"content": "What's the weather like today?",
"timestamp": "2024-03-24T14:30:00Z"
},
{
"role": "assistant",
"content": "I need to check that for you.",
"timestamp": "2024-03-24T14:30:05Z"
}
]
}
}(نمونهای از یک زنجیره حافظه در قالب MCP)
زنجیرههای حافظه به هوش مصنوعی اجازه میدهند تا پیوستگی را در مکالمات حفظ کند، به اظهارات قبلی ارجاع دهد و بر اساس تعاملات قبلی بنا کند.
فراخوانیهای ابزار و پاسخهای ابزار (Tool Calls & Tool Responses)
فراخوانیها و پاسخهای ابزار، مدلهای هوش مصنوعی را قادر میسازد تا با سیستمهای خارجی تعامل داشته باشند و قابلیتهای خود را فراتر از دادههای آموزشیشان گسترش دهند.

فراخوانیهای ابزار
- تعریف: درخواستهای ساختاریافته از هوش مصنوعی به ابزارها یا خدمات خارجی.
- اجزا: نام ابزار، پارامترها و زمینه اجرا (execution context).
- مثال استفاده: کوئریهای پایگاه داده، درخواستهای API، عملیات فایل.
پاسخهای ابزار
- تعریف: دادههای بازگردانده شده از ابزارهای خارجی به هوش مصنوعی.
- اجزا: دادههای نتیجه، فراداده، اطلاعات خطا.
- ادغام: برای پردازش بیشتر در زمینه گنجانده میشود.
این رویکرد استاندارد شده برای ادغام ابزار، مدلهای هوش مصنوعی را قادر میسازد تا به طور یکپارچه با پایگاههای داده، APIها و سایر سیستمهای خارجی تعامل داشته باشند و قابلیتهای آنها را به طور قابل توجهی گسترش میدهد.
وضعیتهای عامل / زمینه اجرا (Agent States / Execution Context)
وضعیتهای عامل وضعیت فعلی و پیشرفت عامل هوش مصنوعی را ردیابی میکنند:
- تعریف: اطلاعات مربوط به وضعیت فعلی عامل هوش مصنوعی و وظایف آن.
- هدف: هوش مصنوعی را قادر میسازد تا پیشرفت را ردیابی کند، وظایف چند مرحلهای را مدیریت کند و از اهداف آگاه باشد.
- اجزا: اهداف فعلی، پیشرفت وظیفه، تاریخچه تصمیمگیری و اطلاعات برنامهریزی.
این مفهوم به ویژه برای وظایف چند مرحلهای مهم است که در آن هوش مصنوعی نیاز به حفظ آگاهی از پیشرفت و مراحل بعدی خود دارد.
فراداده و تاریخچه (Metadata & History)

این فراداده به هوش مصنوعی کمک میکند تا زمینه گستردهتر تعامل را درک کند و میتواند برای شخصیسازی پاسخها بر اساس ترجیحات و تاریخچه کاربر استفاده شود.
سریالسازی/دیسریالسازی (Serialization/Deserialization)
سریالسازی و دیسریالسازی فرآیندهای حیاتی برای تبدیل اشیاء زمینه به و از فرمتهای مناسب برای ذخیرهسازی یا انتقال بین اجزای سیستم هستند.
جنبههای کلیدی
- تعریف: تبدیل اشیاء زمینه به فرمتهای سریالشده (مانند JSON) و بالعکس.
- هدف: امکان ذخیرهسازی زمینه، انتقال بین اجزا و بازسازی آن در صورت نیاز.
- پیادهسازی: MCP فرمتها و رویههای استانداردی را برای سریالسازی و دیسریالسازی تعریف میکند.
// Serialization example
const contextObject = {
metadata: { sessionId: "sess-123", userId: "user-456" },
memory: { messages: [...] },
tools: [...],
currentPrompt: "What's the weather like?"
};
// Convert to JSON string for transmission
const serialized = JSON.stringify(contextObject);
// Deserialization on receiving end
const deserializedContext = JSON.parse(serialized);(مثال سریالسازی و دیسریالسازی)
این فرآیندها برای حفظ زمینه در اجزای مختلف یک سیستم هوش مصنوعی و برای پایدارسازی زمینه بین جلسات ضروری هستند.

نکته کلیدی
این مفاهیم اصلی با هم اساس پروتکل زمینهی مدل را تشکیل میدهند و چارچوب جامعی برای مدیریت زمینه در تعاملات هوش مصنوعی فراهم میکنند. با استانداردسازی این مفاهیم و روابط آنها، MCP امکان ایجاد برنامههای کاربردی هوش مصنوعی پیچیدهتر، منسجمتر و توانمندتر را فراهم میکند.
در بخش بعدی، معماری MCP را بررسی خواهیم کرد و نحوه پیادهسازی این مفاهیم در عمل و تعامل اجزای مختلف یک سیستم مبتنی بر MCP را بررسی میکنیم.
مطلبی دیگر از این انتشارات
گزارش قطعی فستلی در 8 ژوئن 2021 (18 خرداد 1400)
مطلبی دیگر از این انتشارات
راهنمای توسعهدهندگان موبایل به سمت کهکشان: فصل هفتم
مطلبی دیگر از این انتشارات
راهنمای توسعهدهندگان موبایل به سمت کهکشان: فصل چهارم