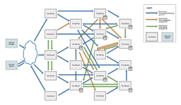
امین باقری·۴ سال پیشبررسی معماری های مبتنی بر میکروسرویسچكيدهدر سال های اخیر، تغییری محسوس در رویکرد مورد استفاده برای توسعه و ارائه برنامه های کاربردی و سرویس ها بوجود آمده است. سبک معماری میکرو…
امین باقری·۴ سال پیشتحویل مداوم (continuous delivery)تحویل مداوم (CD) یک رویکرد مهندسی نرمافزار است که در آن تیمها نرمافزاری را در چرخههای کوتاه تولید میکنند و اطمینان حاصل میکنند که نرم…
امین باقری·۴ سال پیشتحلیل ایستای کد (Static Code Analysis)تجزیه و تحلیل استاتیک که به آن تحلیل کد استاتیک نیز می گویند، فرآیند تجزیه و تحلیل یک برنامه کامپیوتری برای یافتن مشکلات موجود در آن بدون ا…
امین باقری·۴ سال پیشآشنایی با نرم افزار های مانیتورینگنرم افزار مانیتورینگ (Monitoring Software) به چه معناست؟نرم افزار مانیتورینگ عملیات و فعالیت های کاربران، برنامه های کاربردی و خدمات شبکه ر…
امین باقری·۴ سال پیشمقدمه ای بر Log Management و معرفی ابزار های محبوب در این حوزهدر این پست قصد داریم با مفهوم Log Management یا مدیریت لاگ آشنا شویم. مفهومی که این روزها بیشتر شنیده میشود و کاربردهای متفاوتی برایش تعری…
امین باقری·۴ سال پیشآشنایی با API Gatewayطبق تعریف گارتنر: «میکروسرویس، یک مؤلفه کاربردی با محدوده محکم (Tightly Scoped)، محصور سازی شده، با حداقل وابستگی (Loosely Coupled)، قابل ا…
امین باقری·۴ سال پیشEvent Sourcing چیست؟Martin Fowler، منبع رویداد را به صورت زیر تعریف می کند:«ثبت تمام تغییرات در وضعیت یک اپلیکیشن به صورت دنباله ای از رویداد ها»برای این کار،…
امین باقری·۴ سال پیشالگوی معماری MVVM و مقایسه آن با MVCمقدمهMVC چیست؟فریمورک MVC، یک الگوی معماری است که یک برنامه کاربردی را به سه مولفه منطقی اصلی Model، View و Controller تقسیم می کند؛ از این…
امین باقری·۴ سال پیشالگوی معماری CQRSمقدمهCQRS یک الگوی معماری است که از کنار هم قرار دادن حروف اول عبارت Command Query Responsibility Segregation تشکیل شده است. این الگو، عملی…
امین باقری·۵ سال پیشمستندسازی معماری نرم افزار با استفاده از مدل C4مقدمهنمودار های معماری، روشی برای برقراری ارتباط با نحوه ایجاد یک نرم افزار و یا نحوه عملکرد یک سیستم نرم افزاری موجود هستند. با این حال به…