اموزش برق صنعتی از مبتدی تا تخصصی همراه با الکتروتیک✓ نماد تفکر
انقلابی در آسانسورهای کارگاهی: تحلیل نقشه فرمان آسانسور هیدرولیک با ۸ رله و شاهکار «رضا برقی» در الکتروتیک!"*
انقلابی در آسانسورهای کارگاهی: تحلیل نقشه فرمان آسانسور هیدرولیک با ۸ رله و شاهکار «رضا برقی» در الکتروتیک
آیا آمادهاید تا با یک شاهکار مهندسی برق صنعتی آشنا شوید؟**
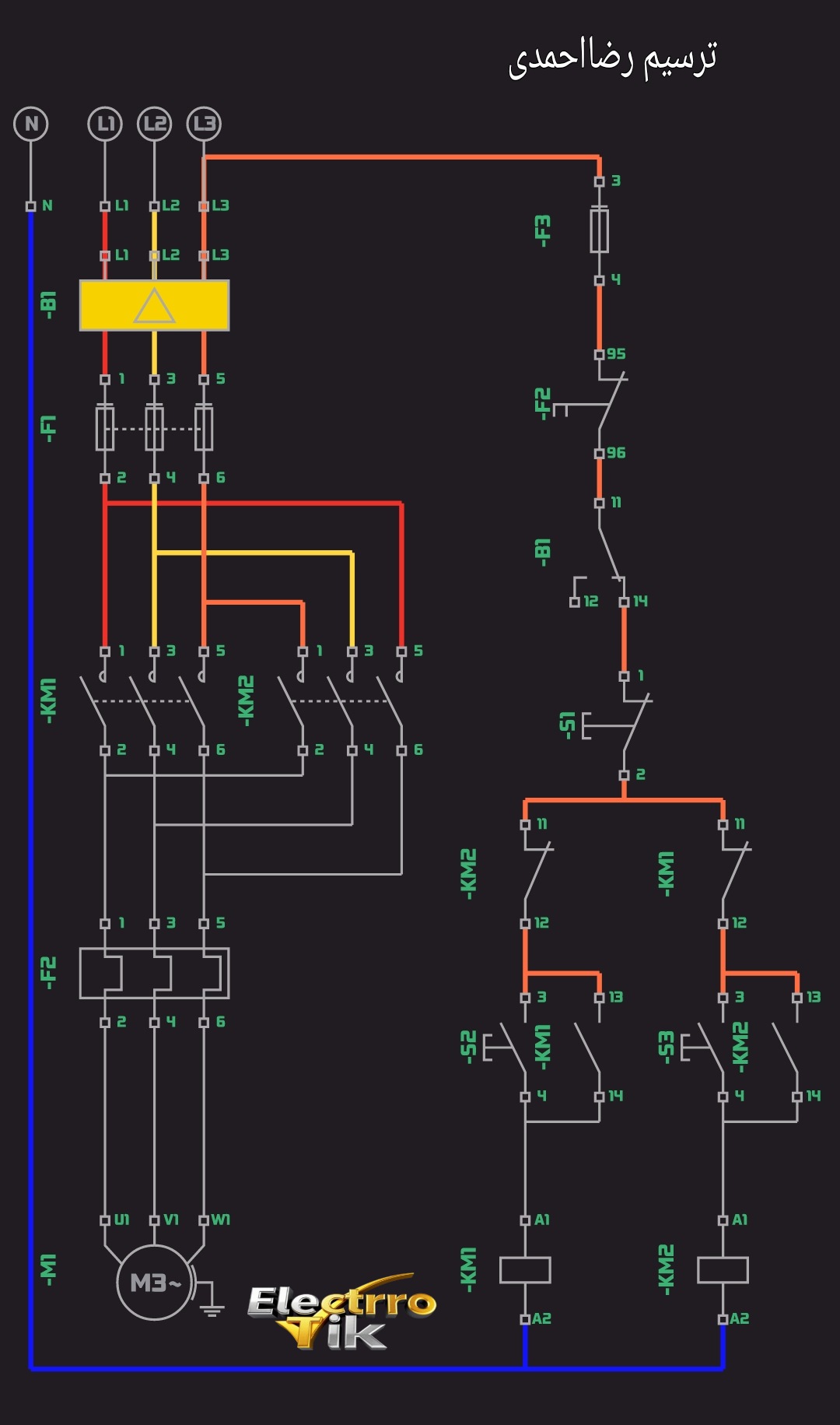
در دنیای پرشتاب امروز، نوآوری و خلاقیت حرف اول را میزند. بهویژه در صنعت برق و اتوماسیون، جایی که دقت، ایمنی و بهینهسازی حرف اصلی را میزنند. امروز میخواهیم شما را با یک نمونه درخشان از این خلاقیت آشنا کنیم: **نقشه فرمان و قدرت یک آسانسور هیدرولیک کارگاهی ۵ طبقه** که توسط تیم مجرب و خلاق **الکتروتیک** و با مدیریت و ایدهپردازی **مهندس رضا احمدی، ملقب به «رضا برقی»** طراحی شده است. این نقشه نه تنها یک سیستم آسانسوری کارآمد را معرفی میکند، بلکه استانداردهای جدیدی از ایمنی و بهینهسازی را به نمایش میگذارد.
**چرا این نقشه آسانسور هیدرولیک کارگاهی یک «شاهکار» است؟**

در نگاه اول، شاید این تنها یک نقشه شماتیک به نظر برسد. اما با کمی دقت و تحلیل، متوجه خواهید شد که این طراحی، فراتر از یک مدار ساده است. این نقشه، تبلور سالها تجربه، دانش فنی و ذهن خلاق تیمی است که به دنبال راهحلهای هوشمندانه برای چالشهای صنعتی هستند. بیایید با هم به عمق این طراحی بینظیر سفر کنیم:
**۱. قلب تپنده سیستم: مدار قدرت و فرمان بهینه**
این آسانسور هیدرولیک، بر پایه یک پمپ قدرتمند و شیرهای برقی عمل میکند. اما نقطه تمایز، در نحوه کنترل این اجزا نهفته است:
* **حرکت به سمت بالا (صعود):** وقتی شما دکمه استارت یک طبقه بالاتر را فشار میدهید، سیستم هوشمندانه پمپ هیدرولیک را فعال کرده و همزمان، شیر برقی مربوط به حرکت به بالا را باز میکند. این عملکرد هماهنگ، باعث میشود روغن با فشار به جک آسانسور وارد شده و کابین به نرمی و قدرت به سمت بالا حرکت کند. به محض رسیدن به طبقه مقصد، یک میکروسوئیچ دقیق، جریان را قطع کرده و پمپ و شیر برقی به صورت همزمان غیرفعال میشوند و کابین در جای خود تثبیت میگردد.
* **حرکت به سمت پایین (نزول):** و اینجا، جادوی طراحی «رضا برقی» نمایان میشود! اگر کابین در طبقات بالا باشد و شما دکمه استارت یک طبقه پایینتر را فشار دهید، نیازی به فعال شدن پمپ هیدرولیک نیست. فقط شیر برقی در جهت مخالف عمل کرده و مسیر برگشت روغن به مخزن را باز میکند. این عمل باعث میشود روغن از جک تخلیه شده و کابین با گرانش زمین و کنترل دقیق، به سمت پایین حرکت کند. مجدداً، با رسیدن به طبقه مورد نظر، میکروسوئیچ مربوطه مسیر شیر برقی را قطع کرده و کابین در محل دلخواه شما متوقف میشود.
**۲. هوشمندی و ایمنی در هر گام: ویژگیهای منحصر به فرد طراحی**

آنچه این نقشه را از سایر سیستمها متمایز میکند، تمرکز بر هوشمندی و ایمنی است که در جزئیات آن نهفته است:
* **فناوری ضد تداخل: ایمنی در اولویت!** یکی از چالشهای بزرگ در سیستمهای کنترل آسانسور، تداخل فرمانهاست. اما در این طراحی الکتروتیک، با یک راهحل خلاقانه و استفاده از مدارهای قفلکننده (Interlock)، این مشکل به طور کامل حل شده است. **هنگامی که آسانسور در حال حرکت است، استارت هیچ طبقه دیگری عمل نمیکند!** این یعنی ایمنی حداکثری و جلوگیری از هرگونه خطای انسانی یا سیستمی در حین جابجایی.
* **یک کلید، دو فرمان: نهایت بهینهسازی!** فرض کنید با یک کلید، هم بتوانید آسانسور را بالا ببرید و هم پایین بیاورید؟ بله، در این طراحی همین اتفاق میافتد! همان کلید استارتی که کابین را به سمت بالا هدایت میکند، میتواند آن را به سمت پایین نیز بیاورد. این قابلیت هوشمندانه، پیچیدگیهای پنل فرمان را کاهش داده و تجربه کاربری را سادهتر و دلپذیرتر میکند.
* **«رضا برقی» و جادوی ۸ رله:** این سیستم پیچیده برای کنترل ۵ طبقه، تنها با استفاده از **یک کنتاکتور اصلی و هشت رله** طراحی شده است. این عدد، گواهی بر مهارت و تسلط طراحان الکتروتیک در بهینهسازی مدار و استفاده حداقلی از قطعات برای دستیابی به حداکثر کارایی و ایمنی است. این یعنی کاهش هزینهها، پیچیدگی کمتر و قابلیت اطمینان بالاتر!
**۳. چرا الکتروتیک و «رضا برقی»؟ چشمانداز آینده صنعت برق ایران**

این نقشه تنها یک طرح فنی نیست، بلکه نمادی از توانمندی و بینش عمیق مهندسان ایرانی است. مجموعه **الکتروتیک** و به ویژه **مهندس رضا احمدی (رضا برقی)**، با چنین رویکردی نه تنها به نیازهای فعلی صنعت پاسخ میدهند، بلکه با آموزش متخصصانی با این سطح از قابلیت و خلاقیت، آینده صنعت برق ایران را متحول خواهند کرد.
اگر به دنبال راهکارهای نوین، ایمن و بهینه در حوزه برق صنعتی، اتوماسیون، آسانسورها و بالابرهای هیدرولیک هستید، آموزشهای الکتروتیک و پروژههای اجرا شده توسط تیم «رضا برقی» مسیر درستی را به شما نشان خواهند داد.
**دعوت به عمل:**
آیا شما نیز تجربهای از طراحیهای خلاقانه در صنعت برق دارید؟ آیا کنجکاوید بیشتر در مورد جزئیات این نقشه بدانید؟ نظرات و سوالات خود را در بخش دیدگاهها با ما به اشتراک بگذارید!
* آسانسور هیدرولیک کارگاهی
* نقشه برق آسانسور
* مدار فرمان آسانسور
* برق صنعتی
* اتوماسیون صنعتی
* رله در برق صنعتی
* کنتاکتور آسانسور
* میکروسوئیچ آسانسور
* شیر برقی هیدرولیک
* رضا برقی
* الکتروتیک
* آموزش برق صنعتی
* طراحی مدار فرمان
* ایمنی آسانسور
* بهینهسازی مدار برق
* تکنولوژی آسانسور
* مدار قفلکننده (Interlock)
* PLC آسانسور (اگرچه این رلهای است، اما برای جذب مخاطب مرتبط با اتوماسیون میتوان استفاده کرد)
* نقشه خوانی برق
* آموزش سیم کشی آسانسور
* **تعامل:** خلاقانه شما کمک کند! موفق باشید!
مطلبی دیگر از این انتشارات
جلسه اول نقشهخوانی برق صنعتی – آموزش گام به گام با نقشه واقعی
مطلبی دیگر از این انتشارات
جلسه هفتم نقشه های برق صنعتی با رضا برقی
مطلبی دیگر از این انتشارات
اموزش نقشه خوانی برق صنعتی جلسه ششم