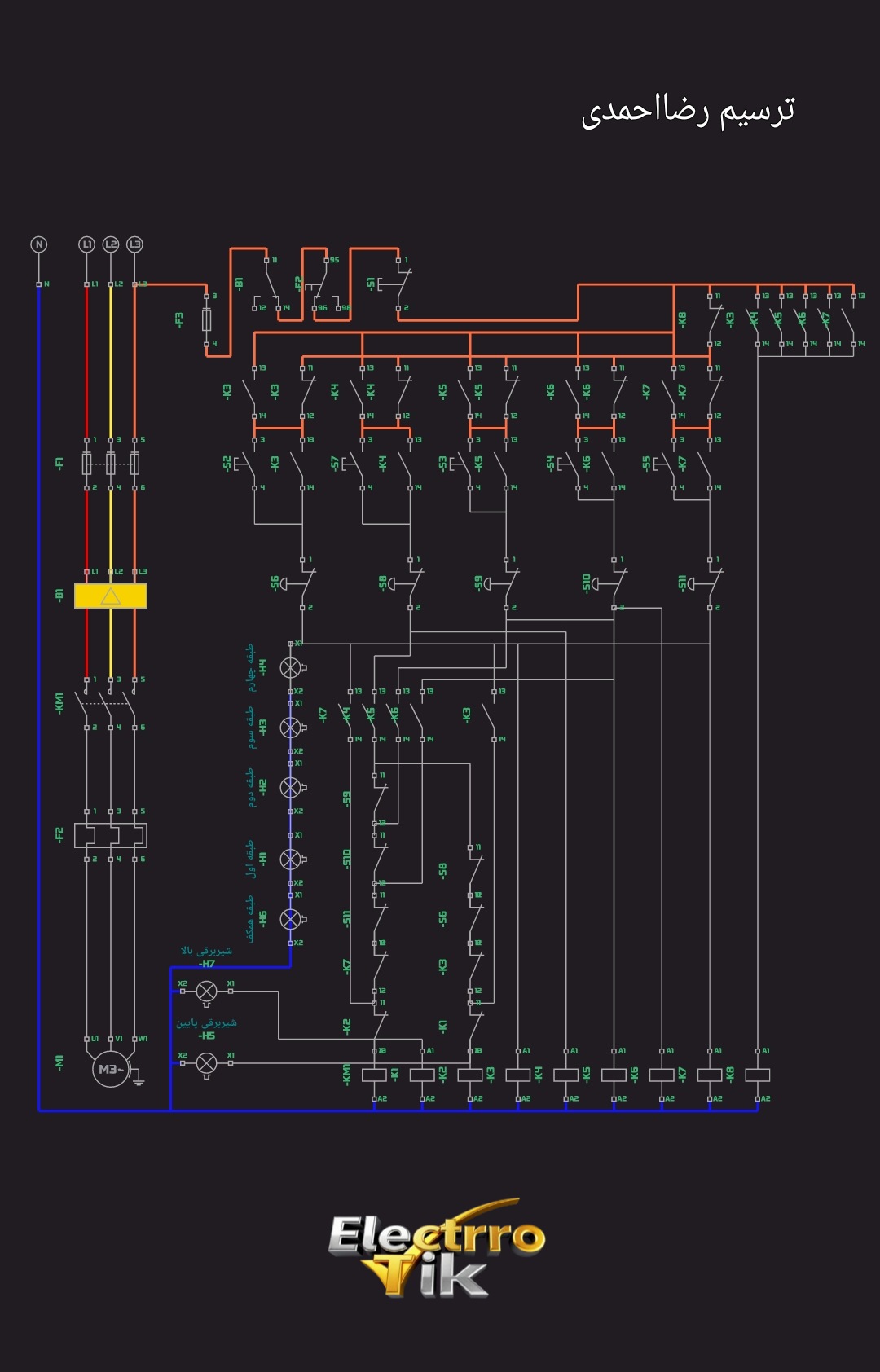
پستهای مرتبط با آسانسور هیدرولیک تعداد کل پستها: ۱ سایر پستها با این تگ در ویرگول الکتروتیک✓ در الکتروتیک✓ نماد تفکر ۸ ماه پیش - خواندن ۴ دقیقه انقلابی در آسانسورهای کارگاهی: تحلیل نقشه فرمان آسانسور هیدرولیک با ۸ رله و شاهکار «رضا برقی» در الکتروتیک!"* اموزش برق صنعتی الکتروتیک (رضااحمدی
الکتروتیک✓ در الکتروتیک✓ نماد تفکر ۸ ماه پیش - خواندن ۴ دقیقه انقلابی در آسانسورهای کارگاهی: تحلیل نقشه فرمان آسانسور هیدرولیک با ۸ رله و شاهکار «رضا برقی» در الکتروتیک!"* اموزش برق صنعتی الکتروتیک (رضااحمدی