امیرحسین محسنی·۲ سال پیشتوابع بازگشتی و استفاده آنها در طراحی الگوریتمدر این مطلب میخواهیم درباره یکی از جذاب ترین و مهم ترین مباحث الگوریتم صحبت کنم؛ توابع بازگشتی. توابع بازگشتی در حل مسائل پیچیده الگوریتمی…
نسیم نژند·۳ سال پیشحل قدم به قدم مسئله هانویوقتی میخواین بازگشتی رو برای کسی توضیح بدین شاید اولین مثالی که به ذهن شما میرسه مسئله هانوی نباشه اما قطعا یکی از مثال های معروف هست. اما…
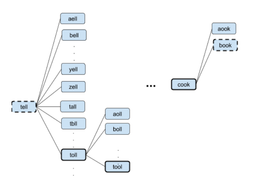
Mohmmd·۳ سال پیشپیاده سازی ساده جایشگت در C++در این مطلب قصد دارم تابعی که برای جایگشت نوشتم را شرح دهم. این تابع بر اساس یک تصویر نوشته شده است که ساختار درختی جایگشت را نمایش میدهد.
Hossein Siadati·۷ سال پیشیک کلمه را در جدولی از حروف بیابید!مثالی از یک مساله که با گراف مدل می شود را بررسی می کنیم.
Hossein Siadati·۷ سال پیشبیخیال مرغ و تخم مرغ، خودت تولید کن!با یک مثال نشان می دهیم که چگونه حلقه وابستگی دو بخش یک الگوریتم را بشکنیم.
Hossein Siadati·۷ سال پیشزود، تند، حساب کن: حاصل جمع چند است؟در این مثال توضیح می دهیم که چگونه از یک درجد برای جستجو در یک بازه استفاده می شود.
Hossein Siadati·۷ سال پیشیک کد بینهایت زیبامثالی از یک الگوریتم و روش پیاده سازی الهام بخش برای برنامه های قابل توسعه